Actualización 06-11-2019


FOCUS
Mejoras varias en el sistema de cotas
- Cotas en frentes de puertas con perfil garganta
- Cotas de mesadas por dentro y cotas de zócalos por fuera
- Cotas de ubicación para zócalo, banquinas e islas
- Herramienta medir desde solapa Diseño mejora la escala y precisión
Nueva opción para colocar refuerzos delanteros en alacenas ochavas

Se actualiza la pantalla de portahornos con nuevas variables para los refuerzos del horno
Ir a las Propiedades del módulo - Variables. Las nuevas opciones se encuentran al final de la pantalla:

Vista 3d

Actualización de pantallas de variables
ARMARIUS
Nueva opción para colocar estante superior con vidrio en cajoneras
Al ingresar una cajonera en el armario, tildar la siguiente opción:

Vista 3d

CAMBIOS GENERALES
Nuevos decorativos
Mejoras varias en el sistema de cotas
- Nueva opción para mostrar el origen de coordenadas en la planta
- Cotas totales figuran en lado izquierdo e inferior de la vista
- Mejora visual en la pantalla de Configurar Cotas
- Nuevas cotas para columnas y vigas en la solapa Diseño
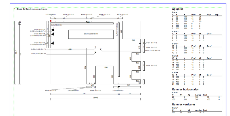
Mejoras varias en el plano de piezas
A continuación, se muestra un ejemplo del nuevo sistema de cotas en el plano de piezas:

Se completan traducciones faltantes de algunos reportes
Traducción de los mensajes de error y warnings al inglés, portugués e italiano
CORRECCIÓN DE ERRORES
(Focus)
- Cajones con gola y cajón interno funcionan correctamente para todas las distribuciones
- Correcciones varias del perfil garganta con el portahornos
- Cotas de cajones no se duplican
- Al tener molduras y cenefas seteadas con altura en cero, éstas no se calculan ni se visualizan
- Se corrige un doble retiro en módulos bajos con cadenas tipo techo y perfil garganta
- Se contemplan esquineros sin techo
- Se corrige un error de cotas en distintas vistas
- Se recalcula la cota de la altura de la puerta cuando no lleva perfil garganta
(Armarius)
- Zócalo se coloca entero
(Ambos)
- Se guardan correctamente opciones del enlace CNC sin necesidad de Grabar
Leptonpack - Novedades Julio 2025